⭐Featured
UX
Game
Visual
🖼️
About Me
Resume↗
⭐Featured
UX
Game
Visual
🖼️
About Me
Resume↗
SARVASVA SARVASVA

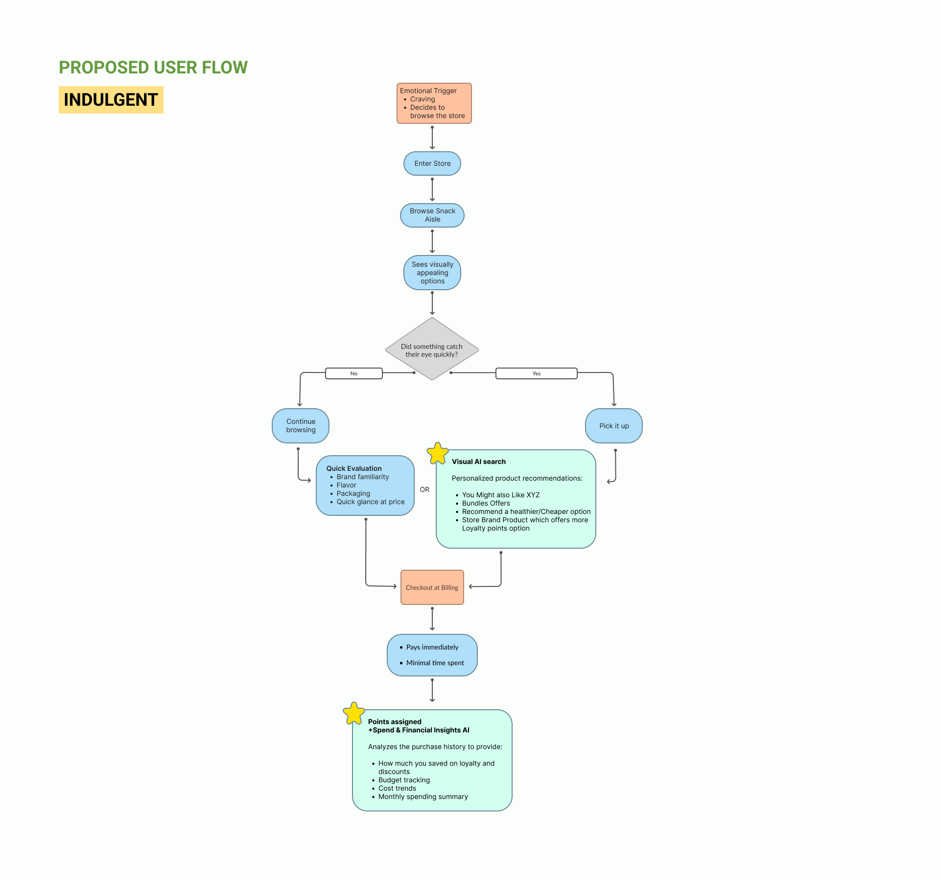
AI in E-Commerce

You may also like

Quest Redesign
2025
Motion Graphics
2024
Visual Design 2D
2023
Emo-Egg
2023
Treacherous Treasure
2025
Project Dashboard
2025
3D Characters
2023
Koru-Kop
2023
CSR2 Analysis and Redesign
2025
Basketball All Stars
2024
↑Back to Top
Designed by Sarvasva 🐱